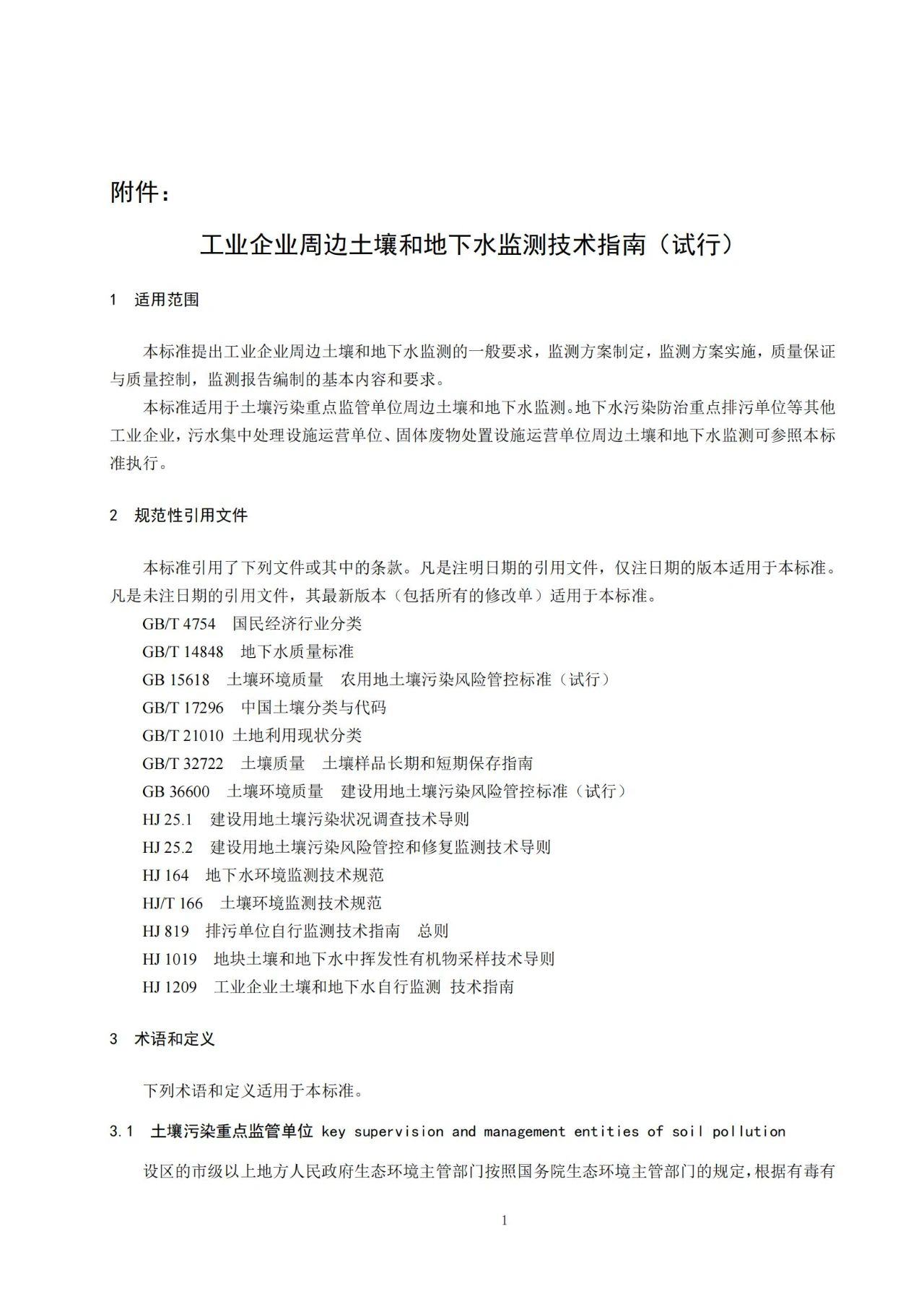
关注丨《工业企业周边土壤和地下水监测技术指南(试行)》印发
7月30日,中国环境监测总站印发《工业企业周边土壤和地下水监测技术指南(试行)》。同时《土壤污染重点监管单位周边土壤环境监测技术指南(试行)》(总站土字【2022】226号)于即日起废止。
























来源:环评互联网
免责声明:
文章、图片来源于网络,本文仅供分享不作商业用途,其版权属原作者所有,若您对本网站转发的内容有任何异议或涉及版权问题,请联系通知我们以迅速采取适当措施处理。
最近新闻
-
2026-02-04
-
2026-02-02
-
2026-01-30
-
2026-01-28
-
2026-01-26
-
2026-01-23
-
2026-01-21
-
2026-01-19
-
2026-01-14
-
2026-01-12